Buchen Sie hier weitere spannende Reisen!
Buchen Sie jetzt Ihren Tagesausflug zum Great Barrier Reef!




Einzelriff Moore Riff Paketbeschreibung

























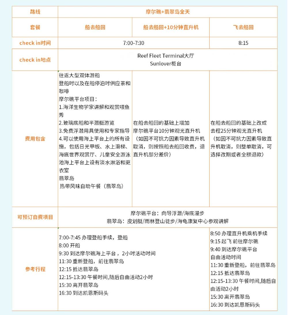
Detaillierte Beschreibung des Pakets für die Buchung der Doppelriffe (Moore Reef + Emerald Island)
Die Kosten für die Doppelriff-Route enthalten Schnorchelausrüstung für das Moore-Riff (Tauchmaske, Schnorchel und Flossen).































